One of the biggest headaches businesses face is collecting outstanding debts from customers. Most businesses experience the struggle of collecting from customers on a daily basis. The collection process can consist of constantly calling, emailing and faxing customers demanding payment at once! Not only is this a tedious process, but it is also costly. This is where Dunning comes in as a persistent demand of debt repayment.
Dunning is a systematic method of tracking overdue receivables by automatically sending emails to customers demanding payment. The NetSuite Dunning Module enables users to create custom levels that send a letter to customers relative to the age of the balance. (See Dunning Level blog for more information)*
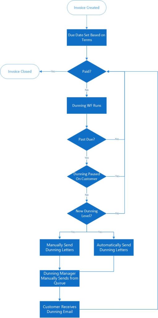
Below is a breakdown of the NetSuite dunning process.

What is included in the Dunning Bundle? The Dunning Bundle includes several workflows that power the dunning evaluation process, three dunning levels, and the email templates to support the dunning levels.
Want to learn more about NetSuite’s Dunning Module? Continue the series in part 2.
Part 2 ->
For more information on this topic or others related to NetSuite, contact RSM at erp@rsmus.com or by phone at 855.437.7202.
By: Brandon Cove
RSMUS.com