What is Merchandise Hierarchy?
A well-structured merchandise hierarchy is a crucial tool for retailers, offering a clear system for organizing products. It helps businesses track market trends, analyze customer buying behavior, and make informed strategic decisions. By implementing a customizable merchandise hierarchy, retailers can improve operational efficiency, enhance reporting, and optimize pricing and promotions.
The Benefits of a Defined Structure
Establishing a merchandise hierarchy means categorizing products over a set period and structuring them accordingly. This framework supports key retail functions, including:
- Reports & Analytics: Gain actionable insights into product performance.
- Pricing Management: Adjust prices strategically based on category levels.
- Targeted Promotions: Effectively apply discounts and offers to specific product groups.
- Inventory Control: Improve stock management through enhanced product organization.
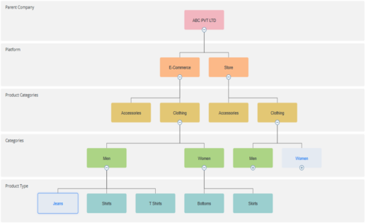
Understanding the Merchandise Hierarchy Structure
A merchandise hierarchy consists of multiple levels that provide different degrees of classification:
- Enterprise-Level Overview: A broad classification covering all products.
- Product Families & Categories: Further segmentation into specific product groups.
- Category Nodes: Defining subsets like “Women’s Apparel” with further breakdowns such as skirts, pants, and T-shirts.
By implementing these levels, businesses can better manage their products across purchasing, merchandising, planning, and pricing workflows.
Customization for Business Flexibility
Merchandise hierarchies can be tailored to meet specific business needs. The ability to customize levels and nodes ensures seamless integration with internal operations, providing better visibility and control.
How to Build a Merchandise Hierarchy in NetSuite
For those using NetSuite, setting up a merchandise hierarchy includes:
- Hierarchy Version: Defines the complete structure for a specific period. If only one version is needed, it remains active indefinitely.

- Hierarchy Levels: Establish different tiers for structuring products and defining their relationships.

- Hierarchy Nodes: Serve as groupings of products with similar attributes, allowing further subdivisions or direct product assignments.

- Hierarchy Manager: The Hierarchy Manager is a tool that lets you visualize and edit your merchandise hierarchies.

Workbook and Reports
A major benefit of the Merchandise Hierarchy feature is the ability to organize sales and item performance data in SuiteAnalytics workbooks and custom reports. You can enhance your sales workbooks and reports by including merchandise hierarchy elements such as levels and nodes. These elements help you to group and organize data in the reports by product classifications. With Merchandise Hierarchy, you can visualize sales by company branches, groups, departments, classes, or even attributes.


Conclusion
A well-organized merchandise hierarchy is essential for modern retail success. By efficiently structuring products, businesses can gain deeper insights, improve operational workflows, and drive profitability. Whether for reporting, pricing, or promotions, a strategic hierarchy ensures smarter decision-making and a stronger competitive advantage.
RSMUS.com