Clients can have very specific approval processes for different record types in NetSuite. Item records, transaction records, and entity records all can have distinct approval pathways, with different users or roles depending on the record. Once records are fully approved, clients often want to restrict edits to maintain the integrity of the approval process. However, using the Lock Record function can create challenges if manual errors or overlooked changes need to be addressed. To balance the needs for control and flexibility, there is great value in a solution that allows specific users or roles to make edits while enabling others to access a formal process to request changes on these same records. This value can be reached through a “Change Request” custom record in NetSuite, ensuring adaptability while maintaining adherent to approval protocols.
The Solution:
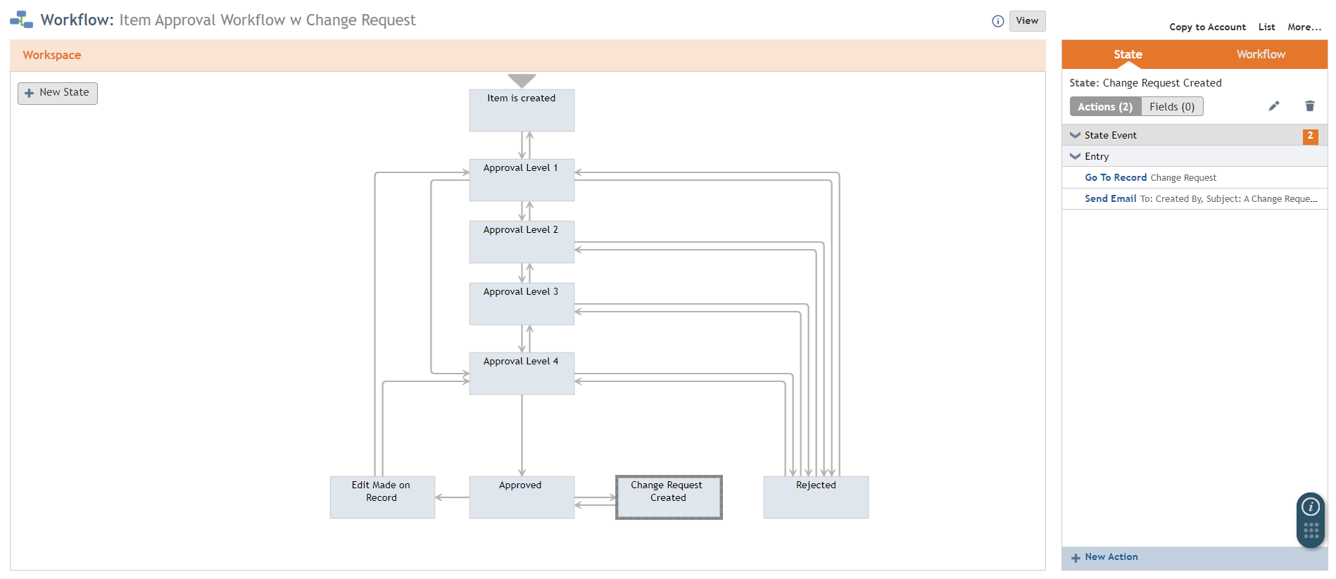
Once a record is fully approved in NetSuite, you can utilize a “Request Change” button on the approved record. This button can be made accessible to all users who do not have access to edit fully approved records. When this button is clicked, the approval workflow will transition from the “Approved” state to a “Change Request Created” workflow state, then transition immediately back to “Approved”.

This “Change Request Created” state will need 2 actions:
1. A “Go to Record” action, which will open a custom record titled “Change Request” in edit mode.
The workflow can also set default values on the custom record’s fields based on the type of record which a change has been requested for:


2. A “Send Email” action to users/roles that do have access to edit fully approved records, letting them know a requested change has been logged.

In the scenario above, the only person who can edit fully approved items in this environment is the item creator. Therefore, an email is sent to the item creator, informing of a change request that is made.
When the Change Request custom record opens, there will be a Change Request custom field that will allow the user to request the change they want made on the record.

The record will return to the approved state, but the requested change will be stored on the record in a “Change Requests” subtab, using a sublist saved search that provides who requested the change, when it was requested, and what needs to be changed on the record.




After the Change Request custom record is saved, the email will trigger to the user you specify in the workflow action. The person who receives the email will click the link to the record in the email, navigate to the “Change Requests” subtab, and see what change needs to be made to the item record.

This will allow a user in a role that is able to edit approved records know of changes that need to be made, while maintaining proper controls around edit permissions on records. Once edits are made to the record, the client can decide whether edits made to these records should reroute for approval. Additionally, clients can elect to use a Workflow Action script to identify specific fields that, when edited, will reroute for approval.
If you have any questions about the Change Request customization process in NetSuite, please reach out to our team at RSM. Additionally, if you are looking to improve your approval process in NetSuite, please contact our NetSuite IP team.
RSMUS.com